The Logical Thinking Process Dettmer Ebook
BHB stands for Bar Hbr Bankshares.

Bestand Systems Thinking About The Society Svg Systems Thinking Systems Theory System


10 6 11 Boulder Weekly By Boulder Weekly Issuu

Development Of Human Potential Investment Into Our Future

Pdf Frictiona The Untapped Force That Can Be Your Most Powerful Customer Interaction Force Untapped

95 Best Logical Thinking Books Of All Time Bookauthority

Systems Thinking And Other Dangerous Habits By H William Dettmer Paperback Barnes Noble

Theory Of Constraints Thinking Processes On Operational Lean Programs Management Improvement An Energy Producer Company Case Springerlink

Pdf The Theory Of Constraints Thinking Processes Retrospect And Prospect
Lean Six Sigma Or Theory Of Constraints Po

Aesthetic Knowledge Diagrams Bridging Understanding And Communication Springerlink

20 Best New Logical Thinking Ebooks To Read In 2021 Bookauthority

Amazon Com The Logical Thinking Process An Executive Summary Ebook Dettmer H William Kindle Store

Teoriya Ogranichenij Goldratta Sistemnyj Podhod K Nepreryvnomu Sovershenstvovaniyu By H William Dettmer

This Book Was Recommended By None Other Than Von Mises In Order To Understand The Legitimacy Of An Argument It Is Amaz Book Worth Reading Worth Reading Books

Amazon Com Throughput Accounting A Guide To Constraint Management Ebook Bragg Steven M Kindle Store

Theory Of Constraints Thinking Processes On Operational Lean Programs Management Improvement An Energy Producer Company Case Springerlink

Full Book Pdf Download Immune A Journey Into The Mysterious System That Keeps You Alive By Philipp Dettmer By Ghamza Zine Aug 2021 Medium

Logical Thinker 35 Images Logical Thinking Powerpoint Template Sketchbubble Mathematics Logic Brain Cracking Problems With Answers Logical Thinking Powerpoint Template Sketchbubble

Logical Thinker 35 Images Logical Thinking Powerpoint Template Sketchbubble Mathematics Logic Brain Cracking Problems With Answers Logical Thinking Powerpoint Template Sketchbubble

From Symptoms To Causes Applying The Logical Thinking Process To An Everyday Problem By Thorsteinn Siglaugsson

Fear Of Failure Makes It Impossible To Achieve A Dream Workingmymind
Unlocking Leadership Mindtraps How To Thrive In Complexity By Jennifer Garvey Berger Paperback Barnes Noble

Pdf Applied Mergers And Acquisitions University Edition Merger How To Apply University

Presentation For Pmi Chapter Finland Ppt Download

Theory Of Constraints Of Eliyahu M Goldratt Theory Of Constraints Institute

Pdf The Theory Of Constraints Thinking Processes Retrospect And Prospect
Wharton Fintech Podcast Podcast Addict

Full Book Pdf Download Immune A Journey Into The Mysterious System That Keeps You Alive By Philipp Dettmer By Ghamza Zine Aug 2021 Medium

From Symptoms To Causes Applying The Logical Thinking Process To An Everyday Problem By Thorsteinn Siglaugsson

What Does Bhb Stand For Adessonews Adessonews Adesso News Retefin Retefin Finanziamenti Agevolazioni Norme E Tributi

95 Best Logical Thinking Books Of All Time Bookauthority

Practical Process Validation Asq

Thinking For A Change Putting The Toc Thinking Processes To Use By Lisa J Scheinkopf

Artists Books Exploring The Book As Art Flip Ebook Pages 301 321 Anyflip Anyflip

Success In Exam How To Prepare For Exams Effectively Ebook By K H Lim 9780359693252 Rakuten Kobo United States

Macleod S Clinical Examination 13th Ed Pdf Free Download File Size 113 10 Mb File Type Pdf D Medical Textbooks Medical Library Clinic

Sample A Problem Solving Approach To Mathematics For Elementary School Teachers 12th Edition Number Set Common Core Standards Pubhtml5

Presentation For Pmi Chapter Finland Ppt Download
That Oxford Girl A Real Student S Guide To Oxford University By Tilly Rose Nook Book Ebook Barnes Noble

95 Best Logical Thinking Books Of All Time Bookauthority
Biomarkers Pdf Pdf Metabolomics Proteomics

Our Infographic Highlighting Why A Career In Hospitality Management Success Hospitality Management Competitive Salary Helping People

From Symptoms To Causes Applying The Logical Thinking Process To An Everyday Problem By Thorsteinn Siglaugsson

Johanna Drucker Books On Books

H William Dettmer Librarything
Goldratt S Theory Of Constraints A Systems Approach To Continuous Improvement H William Dettmer Google Books
Alireza Hajian Peter Styles Application Of Soft Pdf Artificial Neural Network Fuzzy Logic

The Logical Thinking Process A Systems Approach To Complex Problem Solving H William Dettmer 9780873897235 Amazon C Logical Thinking Problem Solving Logic

Current Stage Of Triz Evolution And Its Popularity Springerlink

55 Best Logical Thinking Ebooks Of All Time Bookauthority
Ebook Pdf Pmp Project Management Practitioner S Handbook Pdf Project Management Goal

Amazon Com From Symptoms To Causes Applying The Logical Thinking Process To An Everyday Problem Ebook Siglaugsson Thorsteinn Kindle Store

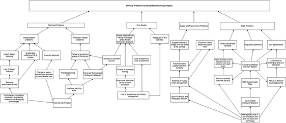
Analyzing The Delivery Process With Toc Springerlink

Johanna Drucker Books On Books

Theory Of Constraints Thinking Processes On Operational Lean Programs Management Improvement An Energy Producer Company Case Springerlink

University Based Interdisciplinary Space Lab Designing For Astronaut Health And Wellbeing Sciencedirect

Logical Thinker 35 Images Logical Thinking Powerpoint Template Sketchbubble Mathematics Logic Brain Cracking Problems With Answers Logical Thinking Powerpoint Template Sketchbubble

Pdf Management Of Fatigue In Persons With Multiple Sclerosis

95 Best Logical Thinking Books Of All Time Bookauthority

55 Best Logical Thinking Ebooks Of All Time Bookauthority

Pdf Mind Ecologies Body Brain And World

Pdf Mastering The Rockefeller Habits What You Must Do To You Must Habits Ebook

Johanna Drucker Books On Books

Logical Thinker 35 Images Logical Thinking Powerpoint Template Sketchbubble Mathematics Logic Brain Cracking Problems With Answers Logical Thinking Powerpoint Template Sketchbubble
Dh đbbb Tiếng Anh 11 Pdf Conservation Biology Mimicry

Amazon Com The Logical Thinking Process An Executive Summary Ebook Dettmer H William Kindle Store

Presentation For Pmi Chapter Finland Ppt Download

The Art Of Logical Thinking Or The Laws Of Reasoning Atkinson William Walker 9781793202390 Amazon Com Books

Theory Of Constraints Thinking Processes On Operational Lean Programs Management Improvement An Energy Producer Company Case Springerlink
The Logical Thinking Process A Systems Approach To Complex Problem Solving Edition 1 By H William Dettmer 9780873897235 Paperback Barnes Noble

From Symptoms To Causes Applying The Logical Thinking Process To An Everyday Problem Ebook Siglaugsson Thorsteinn Kindle Store Amazon Com

Download Pdf Lead From The Future How To Turn Visionary Thinking Visionary Breakthrough Turn Ons

Search The Biggerplate Mind Map Library Biggerplate

55 Best Logical Thinking Ebooks Of All Time Bookauthority

Download Pdf Dettmer H William The Logical Thinking Process A Systems Approach To Complex Problem Solving Asq Quality Press 2007 G27odwq900v0

Leadership Disrupted No Time For Egoism Springerlink

20 Best New Logical Thinking Ebooks To Read In 2021 Bookauthority

Theory Of Constraints Of Eliyahu M Goldratt Theory Of Constraints Institute









